Access Pei Drivers Abstract


Why Don T We Care About Climate Change The Globe And Mail

Why Don T We Care About Climate Change The Globe And Mail

Applied Sciences Free Full Text Prediction Of Driver S

Applied Sciences Free Full Text Prediction Of Driver S

Abstracts Of The 27th World Congress On Ultrasound In Obstetrics

Abstracts Of The 27th World Congress On Ultrasound In Obstetrics

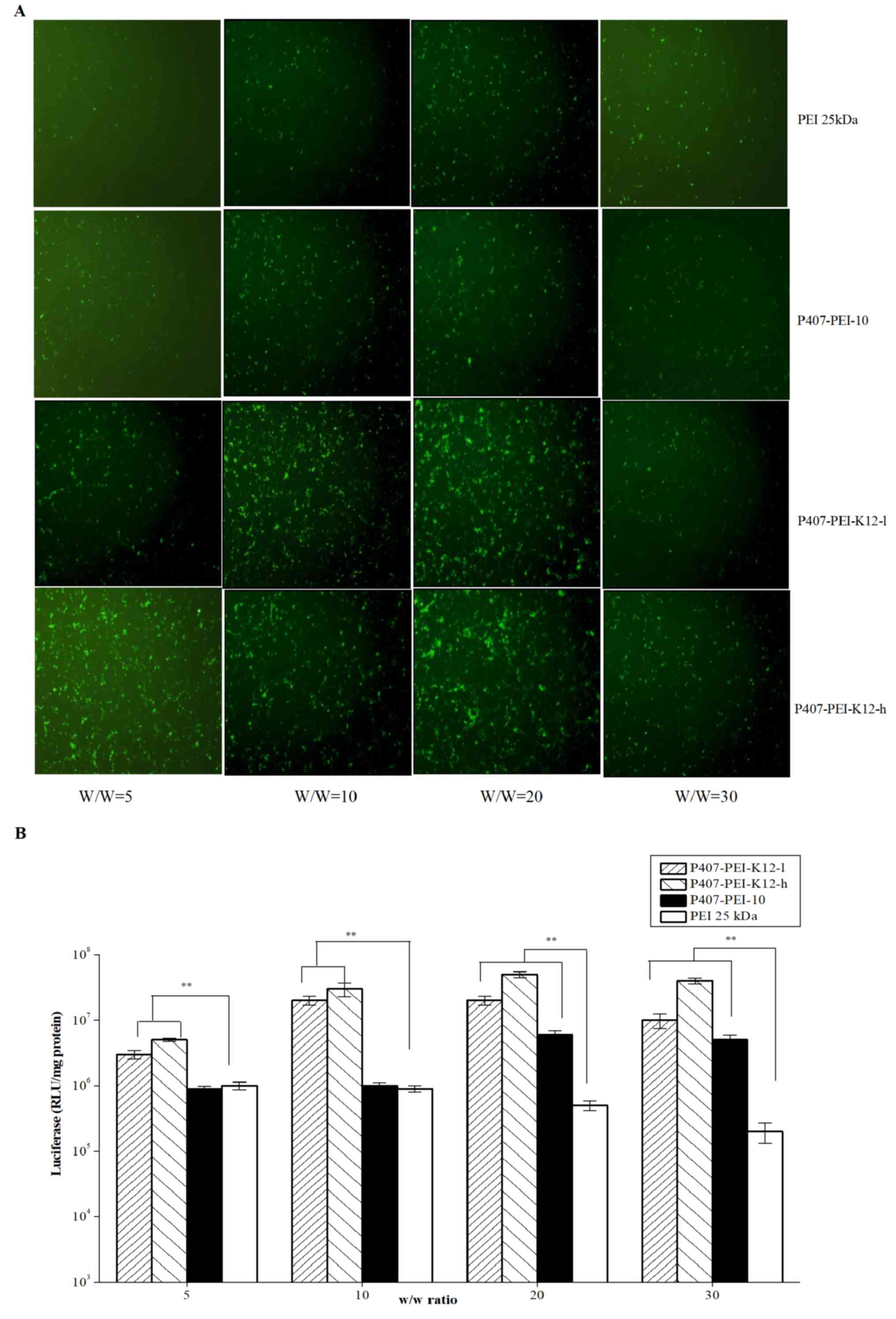
Stimuli Responsive Ha Pei Nanoparticles Encapsulating Endostatin

Stimuli Responsive Ha Pei Nanoparticles Encapsulating Endostatin

Http Citeseerx Ist Psu Edu Viewdoc Download Doi 10 1 1 495 2262 Rep Rep1 Type Pdf

Http Citeseerx Ist Psu Edu Viewdoc Download Doi 10 1 1 495 2262 Rep Rep1 Type Pdf