Abstract For Snake Game In Python


Snake Game In Python Snake Game Program Using Pygame Edureka

Snake Game In Python Snake Game Program Using Pygame Edureka

Https Csermoocs Adelaide Edu Au Library Projectcasestudy Snakegame Pdf

Https Csermoocs Adelaide Edu Au Library Projectcasestudy Snakegame Pdf

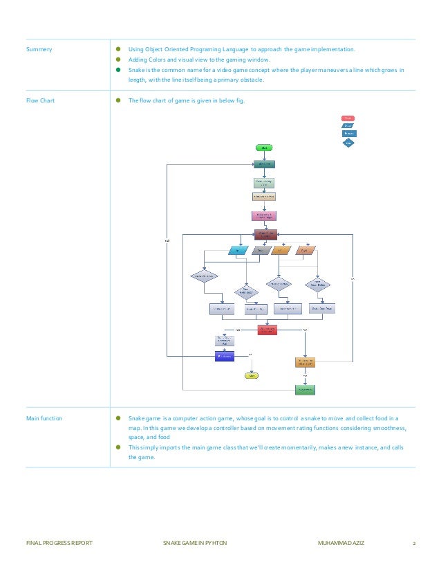
Snake Game

Snake Game

Https Encrypted Tbn0 Gstatic Com Images Q Tbn 3aand9gcsmt5uzwyh83tap0ztbgp8qv7yojl4zkcor2a6hnou2vqmfjrrb Usqp Cau

Https Encrypted Tbn0 Gstatic Com Images Q Tbn 3aand9gcsmt5uzwyh83tap0ztbgp8qv7yojl4zkcor2a6hnou2vqmfjrrb Usqp Cau

Snake Game Learn How To Make A Snake Game In C 14 Steps

Snake Game Learn How To Make A Snake Game In C 14 Steps