Abstract Class Vs Interface Javarevisited


Difference Between Abstract Class And Interface In Java

Difference Between Abstract Class And Interface In Java

Visitor Design Pattern Geeksforgeeks

Visitor Design Pattern Geeksforgeeks

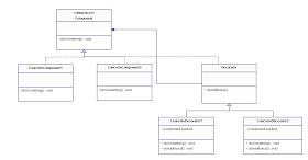
Java Bc Mobiletv Wiki

Java Bc Mobiletv Wiki

Java For Humans Abstract Classes Interfaces By Lincoln W

Java For Humans Abstract Classes Interfaces By Lincoln W

Hashset Vs Treeset Vs Linkedhashset In Java

Hashset Vs Treeset Vs Linkedhashset In Java