Abstract Analysis Of An Unknown Vinegar Sample


Https Www Pagepressjournals Org Index Php Aab Article Download 5518 4830

Https Www Pagepressjournals Org Index Php Aab Article Download 5518 4830

Experiment 2 Analysis Of An Unknown Vinegar Sample 1 Sodium

Experiment 2 Analysis Of An Unknown Vinegar Sample 1 Sodium

Writing A Lab Report Psychology

Writing A Lab Report Psychology

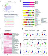
Are Identities Oral Understanding Ethnobotanical Knowledge After

Are Identities Oral Understanding Ethnobotanical Knowledge After

Physiology Of Acetic Acid Bacteria And Their Role In Vinegar And

Physiology Of Acetic Acid Bacteria And Their Role In Vinegar And