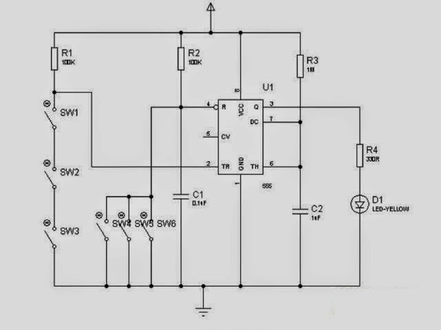
555 Timer Based Electronic Code Lock Circuit Abstract


Digital Door Lock Password Security Code Lock Using 8051

Digital Door Lock Password Security Code Lock Using 8051

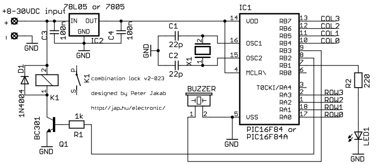
Electronic Combination Lock Detailed Circuit Diagram Available

Electronic Combination Lock Detailed Circuit Diagram Available

Https Www Ijirset Com Upload 2018 Ncfcsps J31 Electronic Pdf

Https Www Ijirset Com Upload 2018 Ncfcsps J31 Electronic Pdf

555 Timer Based Electronic Code Lock Circuit

555 Timer Based Electronic Code Lock Circuit

8 Bit Digital Code Lock Intercom System

8 Bit Digital Code Lock Intercom System